Mục đích: Tài liệu này mô tả quy trình vận hành nội bộ của
📋 Chức năng Chiến dịch Marketing, bao gồm việc quản lý các chiến dịch và quảng cáo để tạo ra lead chất lượng trước khi bàn giao cho 📋 Chức năng Bán hàng.Tầm quan trọng
📋 Chức năng này chuẩn hóa toàn bộ hoạt động quảng cáo qua một quy trình chung, có thể đo lường. Mọi quảng cáo đều được theo dõi nhất quán nhờ cơ chế tạo UTM tự động, giúp đội ngũ có dữ liệu rõ ràng về hiệu suất. Về mặt chiến lược, điều này giúp tính toán chính xác chi phí trên mỗi lead và lợi tức đầu tư (ROI). Nó cũng giúp tinh gọn khâu tạo và duyệt quảng cáo, giảm bớt thao tác thủ công để đội ngũ tập trung vào việc nâng cao hiệu quả chiến dịch.Tổng quan kiến trúc
Về cấu trúc, đây là
📋 Chức năng khởi đầu cho hành trình của khách hàng, được xây dựng xoay quanh 🧊 Object chính là 🧊 Chiến dịch Marketing và 🧊︎ Quảng cáo (Object con). Đầu ra của Chức năng này là một lead chất lượng. Khi một lead được tạo, một 🧊 Khách hàng mới sẽ tự động được sinh ra trong 📋 Chức năng CRM kế tiếp. Điều này tạo ra một dòng dữ liệu thông suốt từ quảng cáo đầu tiên cho tới khi chốt bán hàng.CÁC LOẠI OBJECT & LUỒNG CÔNG VIỆC
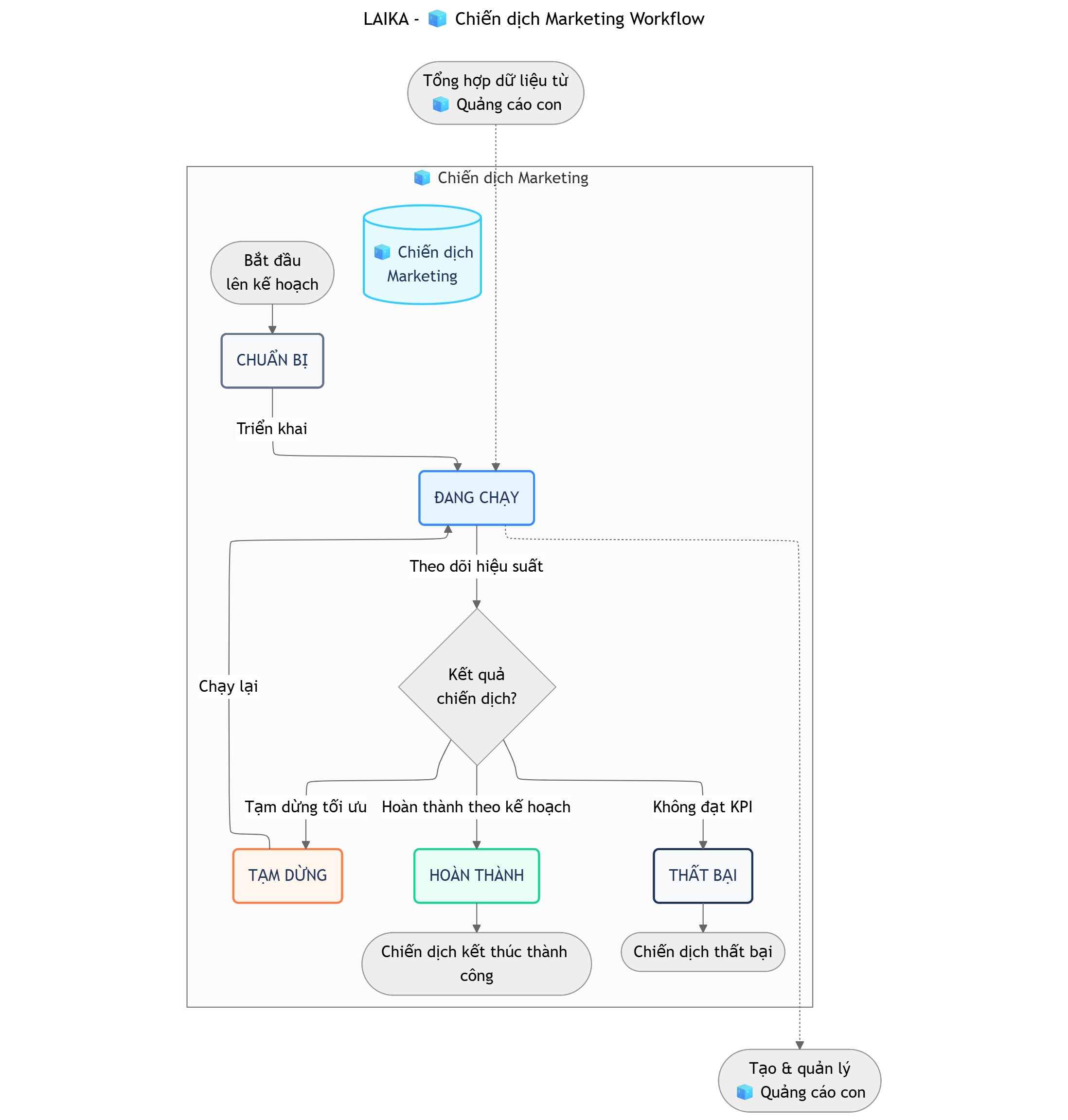
1. 🧊 Chiến dịch Marketing (Object tiêu chuẩn)
- Mô tả quy trình: Đây là nơi quản lý tổng thể cho một sáng kiến marketing. Mỗi chiến dịch sẽ nhóm nhiều
🧊︎ Quảng cáolại với nhau, xác định mục tiêu và ngân sách ở cấp cao, đồng thời theo dõi hiệu suất chung của toàn bộ sáng kiến trên các kênh. - Ví dụ: Chiến dịch “Scandinavian Simplicity”, được thiết kế để thu hút lead mới cho dịch vụ thiết kế nội thất tối giản của LAIKA bằng cách giới thiệu sự ấm cúng, tiện dụng và các đường nét tinh gọn.
- Luồng công việc
- Chi tiết Trạng thái
- Trường dữ liệu
Luồng công việc của Chiến dịch

2. 🧊︎ Quảng cáo (Object con)
- Mô tả quy trình: Đại diện cho một nội dung quảng cáo cụ thể, nằm trong một
🧊 Chiến dịchmẹ. Đây là Object ở cấp độ thực thi, chứa nội dung, hình ảnh, thông số nhắm mục tiêu, và mã theo dõiad_keyduy nhất để ghi nhận nguồn lead. - Ví dụ: Một quảng cáo Facebook cụ thể thuộc chiến dịch “Scandinavian Simplicity”, với hình ảnh một phòng khách hiện đại, ngập tràn ánh sáng.
🧊︎ Quảng cáonày chứa mã định danhad_key: MKT-236, được gắn vào URL để theo dõi mọi lead mà nó tạo ra.
- Luồng công việc
- Chi tiết Trạng thái
- Trường dữ liệu
Luồng công việc của Quảng cáo

MỐI QUAN HỆ GIỮA CÁC OBJECT
| Loại quan hệ | Kết nối | Mô tả |
|---|---|---|
| Cha-Con | 🧊 Chiến dịch Marketing → 🧊︎ Quảng cáo | Mỗi 🧊 Chiến dịch Marketing có thể chứa nhiều 🧊︎ Quảng cáo con. |
TỰ ĐỘNG HÓA

- Trong Chức năng
- Liên Chức năng
- Liên hệ thống
Bảng này mô tả các tự động hóa chạy hoàn toàn bên trong
⏹️ Mảng việc Marketing để quản lý dữ liệu và hiệu quả chiến dịch.| ID | Tên quy tắc | Kích hoạt (Trigger) | Hành động (Action) | Mô tả |
|---|---|---|---|---|
| IN-01 | Tạo Mã theo dõi Quảng cáo | Tạo mới: một 🧊︎ Quảng cáo mới được tạo | Cập nhật: 🧊︎ Quảng cáo | Tự động tạo và gán một mã ad_key duy nhất cho 🧊︎ Quảng cáo để phục vụ việc theo dõi từ bên ngoài. Ví dụ: mã MKT-236 được tạo cho quảng cáo ‘Scandinavian Simplicity’. |
| IN-02 | Tổng hợp Chi phí Quảng cáo lên Chiến dịch | Cập nhật: Trường Chi phí thực tế của 🧊︎ Quảng cáo | Cập nhật: 🧊 Chiến dịch | Khi Chi phí thực tế của một 🧊︎ Quảng cáo được cập nhật, quy tắc này sẽ tự động tổng hợp chi phí đó vào trường Chi phí thực tế của 🧊 Chiến dịch mẹ. |
GIAO DIỆN LÀM VIỆC, BÁO CÁO, BỘ LỌC & LỜI NHẮC
- Giao diện làm việc (Workviews)
- Báo cáo (Dashboards)
- Bộ lọc & Lời nhắc
| Giao diện | Mô tả | Cấu hình dữ liệu |
|---|---|---|
| 1. Kanban quy trình Quảng cáo | Hiển thị tất cả các 🧊︎ Quảng cáo dưới dạng thẻ, được sắp xếp theo các cột trạng thái (Bản nháp, Chờ duyệt, Đang hoạt động…). | Tất cả 🧊︎ Quảng cáo, nhóm theo trạng thái, sắp xếp theo ngày tạo. |
VAI TRÒ, PHÂN QUYỀN & THÔNG BÁO
- Vai trò sử dụng: Tham chiếu các Vai trò Toàn cục đã định nghĩa sẵn:
Marketing Manager,Marketing Executive. - Phương án Phân quyền: Sử dụng Phương án Toàn cục 3: Phân quyền Trung bình.
- Phương án Thông báo: Sử dụng Phương án Toàn cục 2: Thông báo tất cả bên liên quan.
Xem gì tiếp theo?
- Chức năng CRM (Kinh doanh): Xem điều gì xảy ra ở giai đoạn tiếp theo sau khi chức năng này tạo ra một lead chất lượng.